Quick Guide: Calibrating your BOCLE for jet fuel testing

BOCLE-ADV
BOCLE-ADV

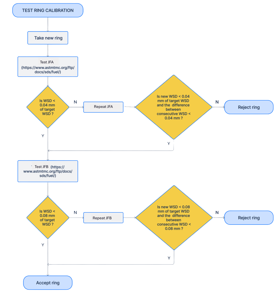
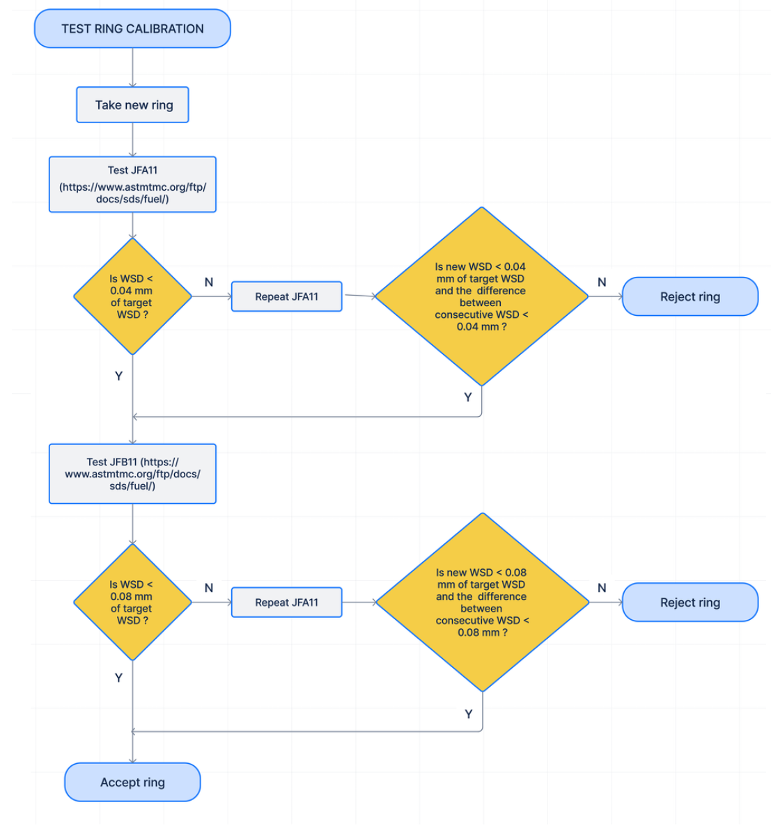
Calibration of Test Ring

Before conducting BOCLE (Ball-on-Cylinder Lubricity Evaluator) testing on jet fuel samples, proper calibration of the test ring is essential to ensure accuracy and repeatability of results. The ring must be calibrated using certified reference fluids and must meet the specified acceptance limits before it is approved for use. For newly installed rings, the first two calibration tests are required to be performed with JFA and JFB reference fluids, which are high and low lubricity fuels respectively, to verify correct performance and establish baseline wear scar measurements. This procedure ensures the reliability and validity of subsequent jet fuel lubricity evaluations.

Calibration Procedure

  1. Test the new ring using Reference Fluid A (JFA).
  2. Accept the ring if the resulting WSD differs from the CofA for JFA (https://www.astmtmc.org/ftp/docs/sds/) by less than 0.04 mm. If this condition is not satisfied, repeat the test.
    • Reject the ring if:
      • the WSD obtained in point (1) of the procedure and at the end of point (2) differ from each other by more than 0.04 mm
      • the WSD obtained in point (1) of the procedure and at the end of point (2) differ from JFA by more than 0.04 mm
  3. Test the same ring using Reference Fluid B (JFB).
  4. Accept the ring if the resulting WSD differs from the CofA for JFB by less than 0.08 mm. If this condition is not satisfied, repeat the test.
    • Reject the ring if:
      • the WSD obtained in point (1) of the procedure and at the end of point (2) differ from each other by more than 0.08 mm
      • the WSD obtained in point (1) of the procedure and at the end of point (2) differ from JFB by more than 0.08 mm
BOCLE test ring calibration procedure